應急管理部關于印發《消防技術服務機構從業條件》(應急〔2019〕88號)規定:消防設施維護保養檢測設備、消防安全評估軟件及設備、消防技術服務基礎設備等配置清單;滅火器維保檢測設備、電氣防火檢測設備、防雷檢測裝置、消防監督檢查工具箱、火災現場原因起火勘查工具箱配置清單。
應急管理部關于印發《消防技術服務機構從業條件》的通知,它包括消防設施維護保養檢測設備配備要求、消防安全評估設備軟件配備明細表、消防技術服務機構設備配備清單
應急〔2019〕88號
各省、自治區、直轄市應急管理廳(局)、消防救援總隊,新疆生產建設兵團應急管理局:
為深入貫徹落實中共中央辦公廳、國務院辦公廳《關于深化消防執法改革的意見》,應急管理部制定了《消防技術服務機構從業條件》(以下簡稱《條件》),現印發給你們,并提出以下工作要求:
一、認真組織開展學習宣貫工作。制定《條件》是深化消防執法改革、優化營商環境的重要舉措,各級消防救援機構要切實提高思想認識,組織消防監督人員認真學習,盡快理解、掌握《條件》的各項規定和相關要求。同時,要充分利用報刊、廣播、電視、互聯網等媒體,通過多種途徑向社會廣泛宣傳《條件》,使消防技術服務機構及從業人員、社會單位和公眾充分知曉有關內容和管理要求。
二、加強對消防技術服務活動的監督管理。各級消防救援機構應當結合日常消防監督檢查工作,對消防技術服務機構的從業條件和服務質量實施監督抽查,在開展火災事故調查時倒查消防技術服務機構責任,依法懲處不具備從業條件的機構,以及出具虛假或失實文件等違法違規行為,依據相關規定記入信用記錄,協同相關部門實施聯合懲處。
三、督促消防技術服務機構落實主體責任。要組織、指導消防技術服務機構應用全國統一的社會消防技術服務信息系統,按要求錄入和更新相關信息,落實主體責任,規范從業行為,提高服務質量。
各地在執行《條件》過程中,可結合實際制定完善消防技術服務標準,促進提升消防技術服務質量。工作中遇到的問題請及時報部。
應急管理部
2019年8月29日
消防技術服務機構從業條件
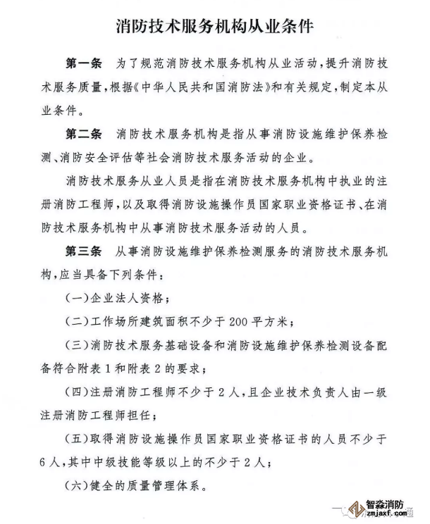
條 為了規范消防技術服務機構從業活動,提升消防技術服務質量,根據《中華人民共和國消防法》和有關規定,制定本從業條件。
第二條 消防技術服務機構是指從事消防設施維護保養檢測、消防安全評估等社會消防技術服務活動的企業。
消防技術服務從業人員是指在消防技術服務機構中執業的注冊消防工程師,以及取得消防設施操作員 職業資格證書、在消防技術服務機構中從事消防技術服務活動的人員。
第三條 從事消防設施維護保養檢測服務的消防技術服務機構,應當具備下列條件:
(一)企業法人資格;
(二)工作場所建筑面積不少于200平方米;
(三)消防技術服務基礎設備和消防設施維護保養檢測設備配備符合附表1和附表2的要求
(四)注冊消防工程師不少于2人,且企業技術負責人由一級注冊消防工程師擔任;
(五)取得消防設施操作員 職業資格證書的人員不少于6人,其中中級技能等級以上的不少于2人;
(六)健全的質量管理體系。
第四條 從事消防安全評估服務的消防技術服務機構,應當具備下列條件:
(一)企業法人資格;
(二)工作場所建筑面積不少于100平方米;
(三)消防技術服務基礎設備和消防安全評估設備配備符合附表1和附表3的要求;
(四)注冊消防工程師不少于2人,且企業技術負責人由一級注冊消防工程師擔任;
(五)健全的消防安全評估過程控制體系。
第五條 同時從事消防設施維護保養檢測、消防安全評估的消防技術服務機構,應當具備下列條件:
(一)企業法人資格;
(二)工作場所建筑面積不少于200平方米;
(三)消防技術服務基礎設備和消防設施維護保養檢測、消防安全評估設備配備符合附表1、附表2和附表3的要求;
(四)注冊消防工程師不少于2人,且企業技術負責人由一級注冊消防工程師擔任;
(五)取得消防設施操作員 職業資格證書的人員不少于人,其中中級技能等級以上的不少于2人;
(六)健全的質量管理和消防安全評估過程控制體系。
第六條 注冊消防工程師不得同時在2個(含本數)以上消防技術服務機構執業。在消防技術服務機構執業的注冊消防工程師,不得在其他機關、團體、企業、事業單位兼職。
第七條 消防技術服務機構承接業務,應當明確項目負責人。項目負責人應當由注冊消防工程師擔任。
第八條 消防技術服務機構應當將機構和從業人員的基本信息,以及消防技術服務項目情況錄入社會消防技術服務信息系統。


消防技術服務機構從業條件
消防技術服務機構從業條件

消防技術服務基礎設備配備要求
消防設施維護保養檢測設備配備要求
消防設施維護保養檢測設備配備要求

| 消防技術服務基礎設備配備要求 | ||||
| 序號 | 設備名稱 | 單位 | 配備數量 | 備注 |
| 1 | 計算機 | 套 | 3 | 每套中包括光盤刻錄機、移動存儲器各1個 |
| 2 | 打印機 | 臺 | 1 | 激光打印機,打印、復印、掃描、自動雙面 |
| 3 | 傳真機 | 臺 | 1 | 適用普通紙 |
| 4 | 照相機 | 臺 | 3 | 不低于800萬像素 |
| 5 | 錄音錄像設備 | 個 | 2 | 用于現場記錄,記錄時間不少于10h |
| 6 | 對講機 | 對 | 2 | 通話距離不小于1000m;含防爆型一對 |


智淼消防設施維護保養檢測設備配備要求
| 序號 | 設備名稱 | 品牌 | 型號 | 單位 | 數量 | 備注 |
| 1 | 秒表 | 智淼 | XL-011 | 個 | 3 | 量程不小于15min;精度:0.1s |
| 2 | 卷尺 | 智淼 | ZM-30M,ZM-5M | 個 | 4 | 量程不小于30m;精度:1mm2個。量程不小于5m;精度:1mm;2個 |
| 3 | 游標卡尺 | 智淼 | ZM-YBKC | 個 | 3 | 量程不小于150mm;精度:0.02mm |
| 4 | 鋼直尺 | 智淼 | ZM-GZC | 個 | 3 | 量程不小于50cm;精度:1mm |
| 5 | 直角尺 | 智淼 | ZM-ZJC | 個 | 3 | 主要用于對消防軟管卷盤的檢查 |
| 6 | 電子秤 | 豪庭 | ACS-30 | 個 | 1 | 量程不小于30KG |
| 7 | 測力計 | 智淼 | ZM-ZZTLLJ | 個 | 1 | 量程:50N~500N;精度:±0.5% |
| 8 | 強光手電 | 智淼 | ZM-QGSD | 個 | 4 | 警用充電式,LED冷光源 |
| 9 | 激光測距儀 | 智淼 | X70 | 個 | 3 | 量程不小于50m;精度:3mm |
| 10 | 數字照度計 | 智淼 | GM1040 | 個 | 3 | 量程不小于2000lx;精度:±5% |
| 11 | 數字聲級計 | 智淼 | GM1353 | 個 | 3 | 量程:30dB~130dB;精度:1.5dB |
| 12 | 數字風速計 | 智淼 | GM8901 | 個 | 3 | 量程:0m/s~45m/s;精度:±3% |
| 13 | 數字微壓計 | 智淼 | DP1000-IIIB | 個 | 1 | 量程:0Pa~3000Pa;精度:±3%;具有清零功能,并配有檢測軟管 |
| 14 | 數字溫濕度計 | KTJ | HTC-1 | 個 | 1 | 環境溫濕度檢測。 |
| 15 | 超聲波流量計 | 智淼 | TDS100 | 個 | 1 | 測量管徑范圍:0mm~300mm,精度:±1%;具有清零功能 |
| 16 | 數字坡度儀 | 南方 | JZC-B2 | 個 | 1 | 量程0~±90°;精度±0.1° |
| 17 | 垂直度測定儀 | 南方 | JZC-D1 | 個 | 1 | 量程:0mm~500mm;精度:±0.2μm |
| 18 | 消火栓測壓接頭 | 智淼 | ZM-SS | 套 | 3 | 壓力表量程:0MPa~1.6MPa;精度:1.6級 |
| 19 | 噴水末端試水接頭 | 智淼 | ZM-SS | 套 | 3 | 壓力表量程:0MPa~0.6MPa;精度:1.6級 |
| 20 | 接地電阻測量儀 | 智淼 | TA8331A | 個 | 2 | 量程:0Ω~1000Ω;精度:±2% |
| 21 | 絕緣電阻測量儀 | 智淼 | TA8321A | 個 | 2 | 量程:1MΩ~2000MΩ;精度:±2% |
| 22 | 數字萬用表 | 智淼 | TA8301 | 個 | 3 | 可測量交直流電壓、電流、電阻、電容等 |
| 23 | 感煙探測器功能試驗器 | 智淼 | ZM-YW | 個 | 3 | 檢測桿高度不小于2.5m,加配聚煙罩,內置電源線;連續工作時間不低于 2h |
| 24 | 感溫探測器功能試驗器 | 智淼 | ZM-YW | 個 | 3 | 檢測桿高度不小于2.5m,內置電源線;連續工作時間不低于2h |
| 25 | 線型光束感煙探測器濾光片 | 智淼 | ZM-LGP | 套 | 1 | 減光值分別為 0.4dB 和10.0dB各一片;具備手持功能 |
| 26 | 火焰探測器功能試驗器 | 智淼 | ZM-HY | 套 | 1 | 紅外線波長大于等于850nm,紫外線波長小于等于280nm。檢測桿高度不小于2.5m |
| 27 | 漏電電流檢測儀 | 深圳 | BM2060 | 個 | 1 | 量程:0A~2A;精度:0.1mA |
| 28 | 便攜式可燃氣體檢測儀 | 智淼 | K-400A | 個 | 1 | 可檢測一氧化碳、氫氣、氨氣、液化石油氣、甲烷等可燃氣體濃度 |
| 29 | 數字壓力表 | 智淼 | Y-100 | 個 | 1 | 量程:0MPa~20MPa;精度:0.4級;具有清零功能 |
| 30 | 細水霧末端試水裝置 | 智淼 | ZM-XSW | 套 | 1 | 壓力表量程:0MPa~20MPaa; 精度:0.4級 |
| 31 | 箱子 | 智淼 | ZM-01 | 個 | 4 |
注:其它常用五金工具、電工工具等,按實際需要配備

| 序號 | 商品名稱 | 規格 | 品牌 | 單位 | 數量 | 備注 |
| 1 | 煙氣流動模擬分析軟件 | 軟件以計算流體動力學為依據,可以模擬預測火災中的煙氣,CO等毒氣的運動,溫度以及濃度等情況;軟件可以模擬的火災范圍很廣,從日常爐火,房間,接電設備引起的各種火災形式;方便快捷的建模,并支持DXF和FDS 格式的模型文件的導入 | 破解版 | 套 | 2 | 國產,軟件有操作視頻 |
| 2 | 人員疏散能力模擬分析軟件 | 計算機圖形仿真和游戲角色領域的技術,對多個群體中的每個個體運動都進行圖形化的虛擬演練,從而可以準確確定每個個體在災難發生時 逃生路徑和逃生時間。災難應急疏散模擬分析軟件PATHFINDER是一套簡單、直觀、易用的新型的智能人員緊急疏散逃生評估系統。Pathfinder是一個人物為基礎的模擬器,通過定義每一個人員的各種參數(人員數量,行走速度,以及距離出口的距離)來實現模擬過程中的各自獨特的逃生路徑和時間模擬。可以模擬災難條件下人員的疏散路徑,不同區域的人員的疏散時間。可以定義:某區域的人員的密度、人員距離出口的至近距離、人員走路的速度、支持內部建模、CAD文件的導入、FDS文件的導入。 | 破解版 | 套 | 2 | 國產,軟件有操作視頻 |
| 3 | 結構安全計算分析軟件 | 完全可視化界面。沒有輸入或配置文件,編程腳本或任何其他耗時且復雜的文本編輯需求。借助建筑模型工具,用戶可以在幾分鐘內創建出真正規則或不規則的3D鋼筋混凝土模型。簡單的基于CAD的輸入; 地板的平面圖可以用作背景。 | 破解版 | 套 | 2 | 國產,軟件有操作視頻 |
| 4 | 煙氣分析儀 | 氣分析儀/燃燒效率分析儀summit708三合一氣體燃燒效率分析儀除了測量o2/co/co2之外,還可做燃燒效率分析,并且結合微分溫度計,配合印表儲存之數據。summit708開機時進行一系列的傳感器檢測,以確保工作正常,summit708必須在潔凈空氣環境下開機,如果在開機時傳感器工作不正常或沒有正確歸零,顯示屏將顯示錯誤信息。summit708可存儲數據50筆。煙氣分析儀/燃燒效率分析儀summit708的測量溫度范圍:-40~800℃(-40~1472℉) ,燃燒效率:0~
(0.1%) 各種氣體的測量:o2 氧氣測量:0~25% (0.1%) co 一氧化碳測量:0~10000ppm (1ppm) co2二氧化碳測量:0~25% (0.1%) ;co/co2比率:0~0.999 煙氣分析儀/燃燒效率分析儀summit708的燃料類型:天然氣、液化石油氣、輕油、重油 | 1.德圖(德國),310;2.森美特(韓國),SUMMIT 708;3.凱煾KANE(英國),258S | 臺 | 1 | 測量o2/co/co2 |
| 5 | 煙密度儀 | 1.對于試件的zui大煙密度(MSD)和煙密度等級(SDR):0-
連續可 測,自動計算; 2.用標準慮光片校正誤差不大于3%; 3.本生燈工作壓力(210±5)KPa; 4.本生燈對試樣施加火焰4min; 5.燃燒燈:為本生燈,長度260mm,噴嘴直徑0.13mm,與煙箱成45°角; | 智淼ZM-YMDY | 臺 | 1 | 觸摸屏 |
| 6 | 輻射熱通量計 | 量程:0~10kW/m2,分辨率:0.01 kW/m2,標定精度:±5%,功耗:30Mw | 聯誼,MR-5 | 臺 | 1 | 儀器采用數字顯示,準確度高,讀數直觀,使用可靠,可供勞動衛生、勞動保護、采暖通風等領域內測定高溫作業環境氣象條件及計算人體熱量平衡之用。 |




蘇公網安備32058102002171號
客服1